
AI-Powered Mining
We give cameras & sensors a brain to enhance safety & efficiency.


Our director demonstrating Shellshock AI to former Prime Minister Scott Morrison
Mining is Evolving

Your safety and efficiency systems should too.
But here are just a few problems:
- Standards are constantly expanding—Legacy IVMS systems can't adapt to evolving regulations, making them obsolete overnight.
- In-pit safety is manual, slow, and prone to human error. When an accident happens, it’s a world of hurt for everyone.
- Security breaches are more prevalent than ever. You have invested heavily in camera infrastructure but all they do is record issues, they do nothing to prevent them.
- Operational inefficiencies burn fuel, time, and money with no clear insights.
What if you could deploy a single solution that continuously adapts to new risks, monitors safety in real-time, and improves efficiency—without replacing hardware?
That’s what Shellshock AI delivers.
Want to see what Shellshock can do for you?
Click on the button below to get in touch with our team.

The Solution - Shellshock AI

Shellshock analyses video and sensor data in real time—spotting dangers and delays the moment they appear, and acting on them instantly without waiting for a supervisor to notice.
What It Means for You
✅ In-Vehicle Safety – Detects fatigue, distraction, seatbelt misuse, speeding, and unsafe driving in real time—protecting operators before incidents occur.
✅ Forklift & Pedestrian Protection – Monitors high-risk zones around forklifts and mobile equipment, instantly alerting when people enter unsafe areas.
✅ Thermal Anomaly Detection – Maintain compliance and keep assets secure with AI-enabled thermal insights.
✅ Smarter CCTV – Turns existing camera networks into live detection tools for spotting production bottlenecks, inefficiencies, and unsafe behaviours.
✅ Security – AI detects intrusions and guides teams to intercept threats before they escalate.
✅ Always-On AI Workforce – Shellshock evolves with your site, delivering continuous safety and efficiency improvements without hardware replacement or downtime.
Want to see what Shellshock can do for you?
Click on the button below to get in touch with our team.
Who We Work With

First choice for the biggest names in industry.

Featured Use Cases

Shellshock AI transforms mining environments by continuously monitoring safety, productivity, and asset performance without manual oversight. Here are some examples of our most popular capabilities.

"At WesTrac, we value the agility that SAPHI provides, allowing us to pursue innovation opportunities swiftly and efficiently without disrupting our critical BAU activities. By partnering with SAPHI, our team can remain focused on their key responsibilities while exploring new ideas, enabling us to stay ahead of the curve in the fast-paced business environment."
Adrian Howard - CEO WesTrac

"SAPHI made my idea into a reality and overcame the challenges set. A big thank you to Cameron and Isaac from Saphi."
Dellis Irwin | Processing Engineer at Dyno Nobel
Shellshock-VIS
Shellshock VIS uses industry-leading AI algorithms to detect critical risks and correct operator behaviour automatically before an accident occurs. And when new risks are identified, there’s no need for new hardware—SAPHI simply deploys new AI algorithms remotely across your fleet, keeping every vehicle safer and smarter without disruption.
In-Vehicle Insights:
- Fatigue
- Seatbelt
- Phone Usage
- Distraction
- Duress
- Custom Models Available
External Intelligence
- Pedestrian Detection/Proximity
- Speed Sign Detection
Comprehensive Reporting
Beyond AI imaging insights, Shellshock also captures the same data existing IVMS solutions on the market capture, and more!
Click '+' icon to expand
- Holistic Data Coverage:
- Speed profiles (real-time and historical).
- Harsh breaking.
- Roll/pitch.
- Accelerations.
- Seatbelt compliance records.
- Fatigue and distraction alerts.
- Smoking alerts.
- Phone usage alerts.
- Engine hours, idle times, and odometer readings.
- GPS-based truck routes and last known locations.
- Vehicle battery levels and CPU performance statistics.
- AI-detected behavioural trends, anomalies, and efficiency insights.
- Integrated AI and Vehicle Data:
- Shellshock AI integrates vehicle telemetry with advanced AI imaging insights, providing a complete operational picture.
- AI models refine themselves over time, delivering increasingly accurate reports that incorporate behavioural patterns, safety risks, and performance metrics.
- Dynamic, Real-Time Dashboards:
- Comprehensive dashboards offering real-time visibility of vehicle performance, driver behaviour, and AI-generated safety insights.
- All dashboard information is captured in reports, ensuring no critical data is overlooked.
- Customizable Reporting Outputs:
- Tailored reporting formats to meet site-specific operational requirements and compliance standards.
- Exportable dashboards and analytics for transparent stakeholder communication.
- Operational Intelligence:
- Long-term data storage and trend analysis, enabling predictive insights for risk mitigation.
- Reports support continuous improvement initiatives by highlighting key performance indicators and operational inefficiencies.
Already got a dashboard? We also provide API integrations into your existing dashboards!

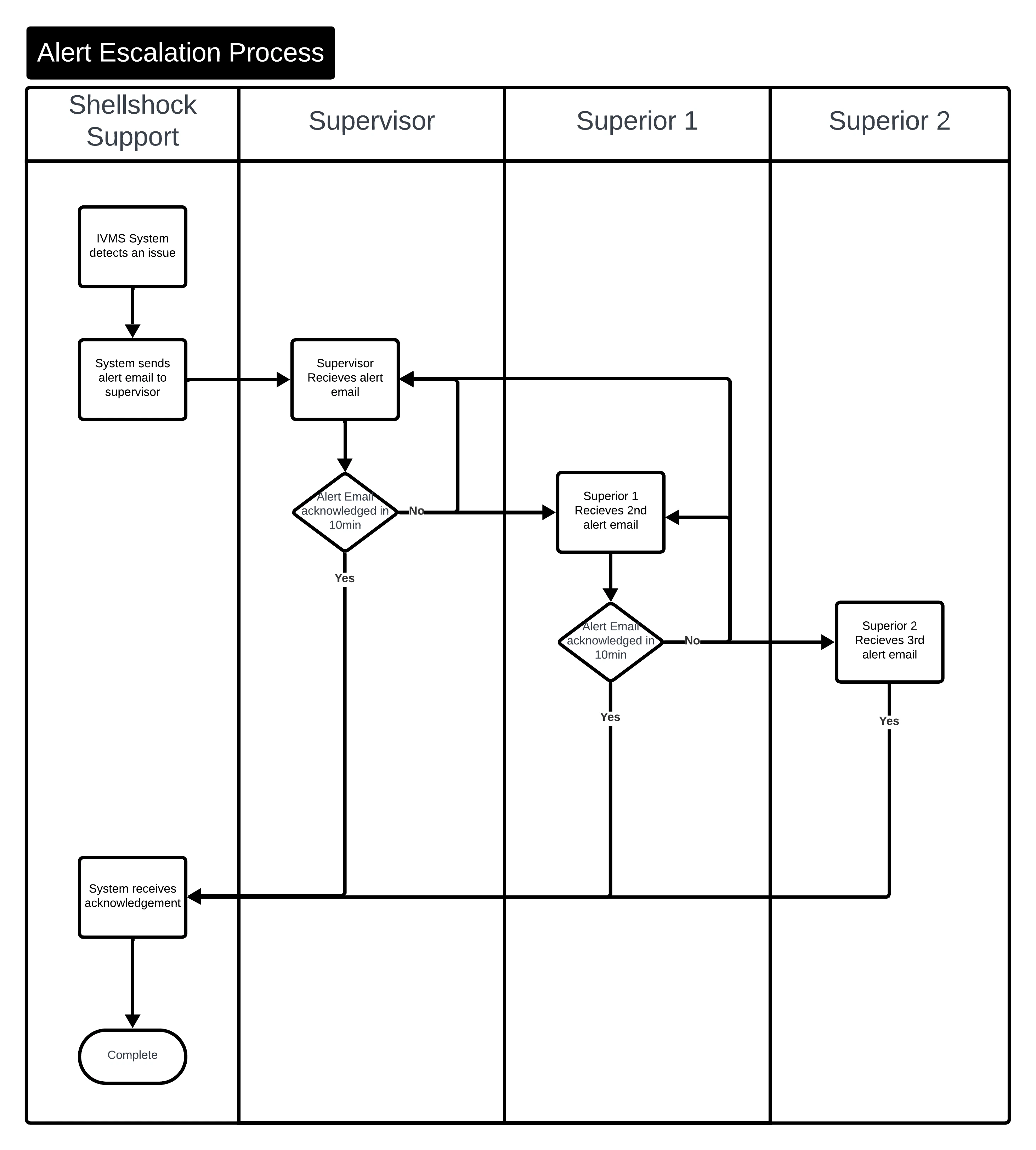
What Happens Once an Incident is Detected?
Shellshock AI’s incident workflow is designed to provide complete flexibility while offering a proven framework trusted by leading mining operations worldwide.
- Fully Configurable: Every element of the workflow is tailored in collaboration with HSEQ managers to match your unique operational and safety requirements.
- Globally Proven Process: While fully adaptable, this workflow reflects best practices established through successful implementations across diverse mining environments around the globe.
- Custom Responses: Notification thresholds, escalation paths, and reporting outputs are all customizable to ensure seamless integration with your existing processes.
Minor Incident:
Detection & Categorization → Immediate Driver Alert → Logging & Dashboard Upate → Configurable Escalation → Corrective Action Implementation → Resolution & Reporting
Major Incident:
Detection & Immediate Driver Alert → Driver Reassurance via Onboard audio System → Real-Time Notification to Emergency Stakeholders → Emergency Action Plan → Comprehensive Resolution & Post-Incident Reporting
Minor Incident Workflow
The Minor Incident Workflow outlines the step-by-step process for addressing non-critical safety incidents detected by the Shellshock VIS system. The workflow is designed to deliver prompt driver alerts, thorough incident logging, and structured supervisor involvement after repeated occurrences, maintaining safety standards and operational continuity.
Shellshock VIS identifies incidents and records key details such as:
- Video of incident
- Description of incident
- Vehicle ID
- Location
- Time
- The system categorizes the incident based on severity and operational impact.
- Historical data is analyzed to detect behavioural trends requiring further action.
- An in-built audio system triggers a clear, calm alert in the driver’s local language, specifying:
- The nature of the detected incident (e.g., fatigue warning, speeding alert, harsh braking).
- Explicit corrective action instructions (e.g., “Please pull over and call supervisor”).
- A real-time pop-up notification appears on the in-vehicle screen.
Optional addition: The driver must acknowledge the alert and complete the prescribed corrective action to resume operations.
Every incident is logged automatically into the system dashboard with the following details:
- Driver Information: Full ID, license number, and safety compliance history.
- Location Details: Accurate GPS coordinates with route mapping.
- Time and Date Stamps: Precise timestamps of when the incident occurred.
- Incident Classification: Categorized by risk level (e.g., low, moderate, high).

Escalation thresholds (e.g., repeated speeding or fatigue warnings) are defined in collaboration with HSEQ managers.
- Alerts escalate automatically based on configured criteria:
- First-level notifications to immediate supervisors.
- Higher-level alerts to operational management after repeated infractions.
- Escalation paths are adjustable to fit organizational safety standards.
Real Example of Customer Escalation Workflow:

- The supervisor accesses the incident summary through a secured portal.
- Contact with the driver is established, and additional corrective measures are discussed (e.g., mandatory rest period, vehicle inspection).
- Supervisors document all responses and close the incident loop once corrective measures are implemented.
- Reports are archived for compliance verification and continuous safety improvement.
Emergency Incident Workflow
The Emergency Incident Workflow details the rapid response procedure for critical events such as vehicle rollovers, high-impact collisions, or manual emergency switch activations. These incidents demand immediate intervention to protect the driver’s well-being and minimise operational disruption.
The workflow seeks to deliver instant stakeholder notifications, real-time data sharing (including live video and location tracking), and coordinated emergency response actions, aligning with best-in-class safety protocols for high-risk environments.
- Critical incidents are defined by severe, high-risk situations, including but not limited to:
- Vehicle rollover or flipping.
- High-impact collisions involving external factors or infrastructure.
- Manual activation of the emergency switch by the driver in life-threatening scenarios.
- Upon detection, the system:
- Captures video of the incident.
- Engages redundant communication channels, such as satellite and cellular networks, to guarantee uninterrupted data transmission.
- Activates fail-safe protocols that ensure data integrity even in high-impact conditions.
Immediately after incident detection:
- The system plays a calming, pre-recorded message designed to:
- Reassure the driver that emergency protocols have been successfully activated.
- Inform the driver that all relevant emergency stakeholders have been notified and assistance is on the way.
- If possible, two-way audio communication is established between the driver and the central monitoring centre to:
- Assess the driver’s physical and mental state.
- Provide step-by-step survival guidance until help arrives.
- Real-time, simultaneous alerts are sent to:
- On-duty supervisor(s) responsible for the fleet.
- Emergency services equipped to handle the specific nature of the incident.
- Internal emergency response teams trained in rapid deployment.
- Notifications include comprehensive incident data:
- Vehicle and driver information.
- Location and timestamp of the event.
- Categorisation details and severity level.
- Video footage or data evidence linked for supervisor review.
- The dashboard provides real-time visibility for operational teams and supervisors, capturing:
- All VIS data and AI imaging insights for a complete operational overview.
- Emergency Services Response:
- Mobilisation decisions are made based on precise GPS data.
- Rapid deployment of medical teams, firefighting units, or extraction specialists as required.
- Supervisor Coordination:
- Verifies the driver’s condition via real-time communication.
- Coordinates with internal teams for additional on-ground support.
- System Logging:
- The system captures:
- A complete, end-to-end timeline of parameters leading to an accident.
- All stakeholder interventions, including timestamps and action details.
- The system captures:
- Post-Incident Analysis:
- Detailed reports are generated for:
- Compliance verification against regulatory standards.
- Training purposes to refine emergency response protocols.
- Reports are archived securely for future reference and legal compliance.
- Detailed reports are generated for:
Additional Use Cases

Beyond in-vehicle monitoring, Shellshock AI delivers value across multiple critical mining operations:
Click '+' icon to expand
Note: If you'd like to see working examples of the system in action for ALL use cases, just reach out, and we'd be happy to demonstrate.
Monitor forklifts, cars, trucks, and other machinery to ensure safe operating speeds and avoid accidents.
- Ensure safe operating speeds in high-traffic zones, reducing the risk of collisions and near-misses.
- Detecting speeding violations in real-time and trigger alerts for corrective action.
- Track vehicle movement to optimize routing, reduce congestion, and prevent unauthorized use.
- Integrate with geofencing to enforce speed limits in different areas of your facility (e.g., slow zones near pedestrian walkways).

Case Study - Sulphur Pad | Incitec Pivot
"SAPHI made my idea into a reality and overcame the challenges set. A big thank you to Cameron and Isaac from Saphi."
Dellis Irwin | Processing Engineer at Incitec Pivot Fertilisers
The Challenge
Incitec Pivot faced frequent fires on sulphur pads, with their existing thermal imaging system plagued by false positives caused by heavy machinery exhaust.
The Solution
Custom AI models to filter out non-critical heat sources, focusing on genuine risks. This reduced false positives and added new safety capabilities, such as tracking personnel and vehicles on-site.
The Outcome
- Reduced False Alerts: Accurate detection minimised distractions.
- Enhanced Monitoring: Broader safety oversight improved operational safety.
- Reliable Operations: A tailored, effective system transformed site safety standards.
Incitec Pivot now operates with confidence, leveraging AI-driven safety in a high-risk environment.
Asset Tracking – Keep tabs on high-value tools, raw materials, and equipment to reduce loss and improve utilisation.
- Track high-value tools, raw materials, and equipment in real time to prevent loss, theft, or misplacement.
- Monitor usage patterns to identify underutilised assets and optimise resource allocation.
- Set geofences to ensure equipment stays within designated areas, preventing unauthorised movement.
- Receive instant alerts when assets are left idle for too long, moved unexpectedly, or require maintenance.

- Real-Time Underground Vehicle Monitoring: Tracks driver and passenger behaviour, including seatbelt compliance and fatigue levels, with instant in-cab alerts for unsafe behaviour.
- Incident Detection and Response: Identifies slips, trips, and falls underground with rapid-response alerts, enhancing safety in confined and isolated spaces.
- In-Vehicle Underground Insights: Tracks driver and passenger behaviour, including seatbelt compliance, distraction, and fatigue levels.
AI detects whether workers are wearing required safety gear (helmets, vests, gloves) in real-time.
- Ensure PPE compliance in real time – AI automatically detects if workers are wearing required safety gear such as helmets, vests, gloves, and eyewear.
- Instant alerts for non-compliance, allowing supervisors to address risks before they lead to incidents.
- Monitor high-risk areas to ensure strict adherence to PPE requirements where it's most critical.
- Automate reporting to track compliance trends and improve workplace safety enforcement.
Instant alerts for falls, reducing response time and improving workplace safety.
- Instant alerts for falls, ensuring a rapid response to accidents—critical for lone workers and high-risk tasks.
- Detects slips, trips, and falls in real time, reducing delays in medical assistance.
- Automatically notifies supervisors or emergency teams when a worker is unresponsive after a fall.
- Enhances safety in isolated work areas, where immediate help may not always be available.
Ensure personnel and vehicles don't stray into danger zones.

- Ensure personnel and vehicles stay within designated safe zones, preventing unauthorised access to hazardous areas.
- Real-time alerts when workers or equipment enter restricted zones, allowing immediate corrective action.
- Geofencing and AI-powered monitoring to enforce safety protocols without manual supervision.
- Reduce accidents and compliance breaches by automatically tracking movement in high-risk areas.
Perimeter Security Monitoring – Mining sites are often located in remote areas, making them vulnerable to trespassing, theft, and vandalism. Traditional security systems only capture footage after an incident, offering no real-time prevention.

Shellshock AI provides proactive security by:
- Detecting unauthorized access as it happens, not after
- Identifying suspicious behaviour near critical assets like stockpiles, fuel storage, and equipment yards
- Sending instant alerts to security teams for immediate response
- Operating 24/7, even without connectivity, ensuring protection at all times
This means fewer disruptions, lower security costs, and maximum protection for both people and assets—no matter how remote the site.
Not every manufacturing environment is the same, and off-the-shelf AI models don’t always capture the unique risks and inefficiencies of your operation. If a specific safety or efficiency parameter isn’t covered, SAPHI can develop a custom AI model trained on your facility’s data, equipment, and workflows.
- Tailored to Your Operations – Whether it’s detecting specialised safety risks, monitoring unique production metrics, or identifying environmental hazards, our AI adapts to your exact requirements.
- Integration – Custom models plug directly into your existing camera network and infrastructure, meaning no additional hardware investment.
- Scalable & Future-Proof – As your operations evolve, your AI can evolve too, with remote updates ensuring continued relevance and accuracy.
- Beyond Standard Safety & Efficiency – From fire detection in hazardous zones to predictive failure analysis for unique machinery, SAPHI’s in-house AI team can build models for even the most complex challenges.
Want to see what Shellshock can do for you?
Click on the button below to get in touch with our team.
Why Shellshock AI?

Whilst you may have a firm grasp on what may lead to accidents or improve efficiency today, it is impossible to know what will be important in the future, truly.
Here is why Shellshock is the superior choice.

One System. Two Missions.
Shellshock is built for the real world, where safety and operational performance are deeply intertwined. Our AI models detect life-critical risks and operational inefficiencies in a single pass.
Why It Matters: Get double the return from a single deployment. Every detection makes your site safer and more efficient—no need for separate systems or silos.
Fleet-Wide Upgrades Instantly
When your risks change, so do we. Shellshock lets you deploy new AI models and features across every system, anywhere in the world, remotely and instantly.
Why It Matters: What you install today gets smarter tomorrow. No hardware swap-outs. No downtime. Just a platform that evolves as fast as your site does.


Secure Connectivity Anywhere
The system leverages edge computing for enhanced security and reliability, ensuring that critical data is processed and stored locally on the vehicle. With:
- WiFi
- LTE, and;
- Satellite communication capabilities
The system maintains constant connectivity, even in remote areas.
Why It Matters: Real-time insights without data loss enable swift, informed decisions, even in connectivity-challenged environments. This ensures continuous operations, bolsters safety, and secures critical data for compliance and analytics.
Continuous Improvement Built In
With Shellshock AI-IVMS, your system becomes more valuable over time. Our AI models continuously learn and adapt, enhancing accuracy and delivering even greater insights.
Why It Matters: Unlike traditional systems that degrade over time, Shellshock AI gets smarter with use. Even if cameras are replaced, the intelligence remains intact, ensuring you get long-term benefits and ever-improving performance.


Customised To Your Operations
No “configured” models. No one-size-fits-all shortcuts. Every Shellshock AI model is trained by our in-house team using your footage, your risks, and your gear.
Why It Matters: Higher accuracy. Fewer false alerts. Faster trust from your teams. Shellshock understands your world because it’s trained on your world.
Full-Spectrum Awareness—Inside and Out
Shellshock monitors both what’s happening in the cab and around the vehicle, at the same time, on the same system.
Why It Matters: Protecting operators, passengers, and other assets shouldn't be separate tasks. Shellshock gives you complete situational awareness, always.


Covers Every Seat. Not Just the Driver’s.
Where other systems ignore passengers, Shellshock doesn’t miss a beat.
Why It Matters: From compliance breaches to liability exposure, every person onboard matters, not just the driver. Whether it’s an unbuckled passenger, unsafe behaviour, or unauthorised access, Shellshock captures it all
Want to see what Shellshock can do for you?
Click on the button below to get in touch with our team.
What's The Process?

Our process is designed to prove value before a cent is invested. See the steps below.
Click the '+' icon to expand.
What We Do: Identify broad operational challenges and opportunities.
How It Works:
- Consult with HSEQ Managers and Operational Leaders to understand key pain points.
- Assess existing systems and data sources for AI integration.
- Pinpoint where AI can enhance safety, efficiency, and compliance.
Why It Matters: A quick, cost-effective assessment to determine whether Shellshock is the right fit for your needs.
What We Do: Demonstrate our established AI models working in your environment before formal engagement.
How It Works:
- Obtain customer-approved video footage from key areas.
- Run AI analysis to demonstrate safety and efficiency insights.
- Provide results as either:
✅ A raw AI-processed video OR
✅ A business case study video showcasing the system’s value.
Why It Matters: This provides tangible proof of Shellshock's effectiveness, making it easier for management to make informed decisions.
What We Do: Tailor Shellshock's deployment to integrate seamlessly into your operational, technical, and environmental reality, ensuring it enhances your current systems, workflows, and future needs without disruption.
How It Works:
- Kick-Off Workshop & Discovery: Structured whiteboarding sessions to capture your workflows, operational risks, integration points, and opportunities for AI enhancement.
- System Fit & Environmental Analysis: Validate all assumptions around infrastructure, connectivity, power, and operational workflows to ensure seamless system compatibility.
- Integration-Focused Solution Architecture: Map Shellshock’s data flow, alert pathways, and touchpoints into your existing platforms and escalation procedures.
- Security Alignment: Confirm Shellshock meets your ICT, security, and data governance requirements.
- Technology Identification: Determine how to leverage your current infrastructure and where minimal supplementary components might be needed.
- Future-Proofing: Build flexibility into the deployment to ensure Shellshock can evolve with your site’s changing needs without costly redesigns.
Why It Matters: This phase is a key point of difference: unlike providers who install generic off-the-shelf solutions, SAPHI ensures Shellshock is operationally tailored to your specific needs. We don't just deploy a system—we embed an adaptive, future-ready solution that fits your workflows today and remains aligned with your operational evolution tomorrow.
What We Do: Deploy the Shellshock system to a small number of assets to validate performance in live conditions.
How It Works:
- Establish performance milestones.
- Use your existing infrastructure or provide modular hardware for rapid deployment of AI.
- Monitor key metrics in real time to validate key milestones.
- Work closely with your team to ensure operational alignment.
Why It Matters: Proves immediate value with minimal upfront investment, ensuring the AI system aligns perfectly with your site’s needs.
What We Do: We refine and retrain Shellshock AI using your operational data to improve accuracy and value continuously.
How It Works:
- Capture and analyse ongoing data from your operations.
- Retrain and iterate AI to reflect your unique environment.
- Track and report measurable accuracy improvements along the way.
- Demonstrate progress with clear proof points — from improved reporting to a business case video for internal stakeholders.
Why It Matters: Unlike static systems that degrade over time, Shellshock gets smarter the longer it runs. Continuous retraining keeps the AI tuned to your operations, delivering higher accuracy, greater reliability, and increasing ROI. This phase is crucial — it proves Shellshock’s ability to continuously improve in your environment before you commit to a broader rollout.
What We Do: Expand AI coverage across more operational areas to validate scalability and ROI.
How It Works:
- Deploy across multiple assets.
- Monitor performance over an extended period to ensure consistent results.
- Provide ongoing support and training to maximise effectiveness.
Why It Matters: Builds confidence that the system can handle full-scale operations while delivering measurable ROI.
What We Do: Deploy Shellshock across all your selected assets, with full integration and long-term support.
How It Works:
- Site-wide rollout with full workflow integration.
- Comprehensive training programs to empower your team.
- Ongoing support, AI updates, and monitoring to ensure sustained success.
Why It Matters: Maximises impact with minimal disruption, ensuring continuous safety and efficiency gains.
